2025年11月10日 行业动态:
首页 > 时事报导 >> 相关行业
相关行业

鲁西化工24万吨乙烯下游一体化项目(一期)竣工验收

发布时间:2023/3/10 10:07:21 来源:烯烃及高端下游

近日,在全国建设项目环境信息公示平台,鲁西化工集团股份有限公司24万吨年乙烯下游一体化项目(一期)竣工环境保护验收监测报告进行公布。

为适应市场需求,并延伸鲁西集团的产业链,公司提出了24 万吨/年乙烯下游一体化项目,项目依托聊城化工产业园内鲁西化工现有企业的原料、公用工程等优势,可以提供高质量的丙醛、丙醇、丙酸、醋酸正丙酯,项目分两期建设,一期建设 12 万吨/年丙醛装置、8 万吨/年丙醇装置和 4 万吨/年丙酸装置,二期建设 12万吨/年丙醛装置、8 万吨/年丙醇装置、4 万吨/年丙酸装置、8 万吨/年乙酸丙酯装置。

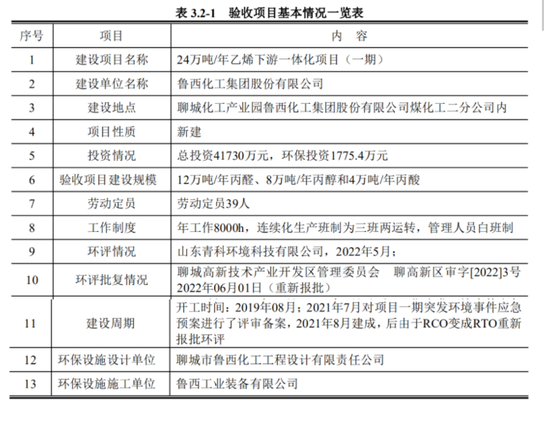
鲁西化工集团股份有限公司 24 万吨/年乙烯下游一体化项目现进行分期建设、分期验收,本次验收范围为该项目一期。鲁西化工集团股份有限公司 24 万吨/年乙烯下游一 体化项目(一期)属于新建项目,项目位于聊城化工产业园鲁西化工集团股份有限公司 煤化工二分公司内,占地面积 21000m2,项目总投资 41730 万元,环保投资 1775.4 万元, 劳动定员 39 人。本项目主要建设一套 12 万吨/年的丙醛装置、8 万吨/年正丙醇装置和 4 万吨/年的丙酸装置,最终形成年产 12 万吨丙醛、年产 8 万吨正丙醇、年产 4 万吨丙酸 的生产能力。本项目建设内容主要内容包括设乙烯净化槽、合成气净化器、甲酰化反应 釜、丙醛脱水塔、丙醛加氢反应器、丙醇精馏塔、丙醇回收塔、丙酸反应器、吸收塔、 丙酸塔等设备,建设成品储罐(丙醛储罐、丙醇储罐、丙酸储罐)、中间罐(丙醛中间 罐、丙醇中间罐、丙酸中间罐、催化剂储罐、废液罐),配套建设尾气吸收系统、RTO 废气处理装置 1 套等环保工程,其他公用辅助设施依托现有工程及园区内设施。

验收项目基本情况详见下表。




免责声明:本图文、资料来源于网络,转载的目的在于传递更多信息及分享,并不代表本网站赞同其观点和对其真实性负责,也不构成其他建议。仅供交流,不为其版权负责。如涉及侵权,请及时与我们取得联系: zpia2008@163.com。