2025年11月11日 行业动态:
首页 > 时事报导 >> 相关行业
相关行业

北方华锦联合石化20 万吨/年高密度聚乙烯、30万吨/年环氧丙烷二次环评公示

发布时间:2023/4/28 10:39:50 来源:烯烃及高端下游

4月25日,北方华锦联合石化20 万吨/年高密度聚乙烯、30万吨/年环氧丙烷、22万吨/年双氧水(100%)、160万吨/年延迟焦化项目进行二次环评公示。

20万吨/年高密度聚乙烯装置

项目名称:北方华锦联合石化有限公司20万吨/年高密度聚乙烯装置。

建设地点:盘锦辽东湾新区起步区(重点建设区)。

建设内容及规模:主体装置为20万吨/年高密度聚乙烯装置,同时配套建设公辅及储运设施。项目占地3.84公顷,年运行时间8000h,新增劳动定员41人。总投资7.79亿元。

工程投资:项目总投资7.79亿元人民币,其中环保投资1591万元人民币,环保投资占比2%。

装置简介:新建高密度聚乙烯装置建设规模为20万t/a,利用华锦大项目生产的乙烯为主要原料,生产主要产品为高密度聚乙烯,直接作为产品外售。装置采用中国石化自主开发的乙烯淤浆聚合工艺,装置操作弹性为60%~110%,年运行时数按8000小时计。

工艺技术特点:本装置采用中石化淤浆法工艺技术,以高纯度乙烯为主原料,己烷为溶剂,使用高效催化剂,通过改变操作条件,并联或串联聚合流程以及添加共聚单体丁烯-1,得到多种牌号的高密度聚乙烯。

具有工艺流程简单,反应条件平和,催化剂对原料杂质要求低,产品性能优良,操作成本较低,催化剂消耗量少,产品牌号转换快,过渡料少等特点。

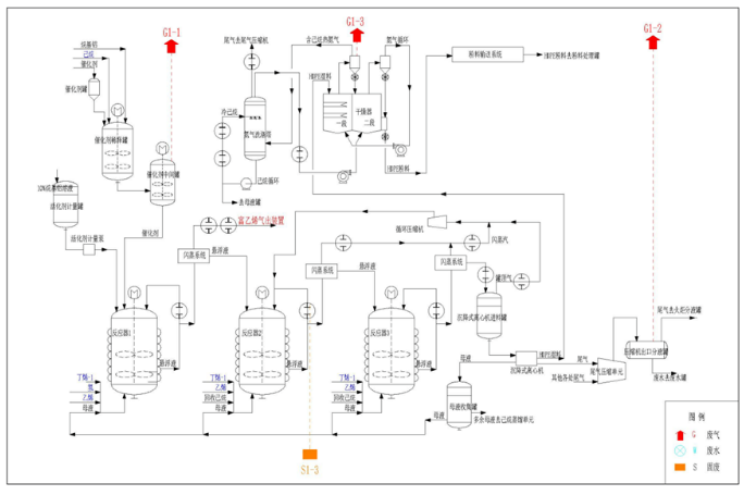
30万吨/年环氧丙烷装置

项目名称:北方华锦联合石化有限公司30万吨/年环氧丙烷装置。

建设地点:盘锦辽东湾新区起步区(重点建设区)。

建设内容及规模:主体装置为30万吨/年环氧丙烷装置,同时配套建设公辅及储运设施。项目占地7.65公顷,年运行时间8000h,新增劳动定员76人。总投资20亿元。

工程投资:项目总投资200246万元人民币,其中环保投资12971万元人民币,环保投资占比6.5%。

装置简介:新建环氧丙烷装置建设规模为30万t/a,利用华锦大项目生产的丙烯和与本项目同步建设的在建双氧水装置生产的双氧水作为主要原料,生产主要产品为环氧丙烷,直接作为产品外售。装置采用双氧水直接氧化法工艺,装置操作弹性为60%~110%,年运行时数按8000小时计。

工艺技术特点:本工艺过程主反应是环氧化反应。在一定的温度下,丙烯与过氧化氢在钛硅分子筛催化剂上进行环氧化反应生成环氧丙烷和水。具有条件温和、工艺简单、产品选择性好、环境友好和原子利用率高等特点。




免责声明:本图文、资料来源于网络,转载的目的在于传递更多信息及分享,并不代表本网站赞同其观点和对其真实性负责,也不构成其他建议。仅供交流,不为其版权负责。如涉及侵权,请及时与我们取得联系: zpia2008@163.com。